新闻资讯 > 行业资讯 > 上门按摩平台创业者必看!中小按摩门店的破局关键!

上门按摩平台创业者必看!中小按摩门店的破局关键!

2026-03-13 16:46:27 已有9人浏览

开按摩店的老板们,最近是不是都有同感:线下生意越来越难扛。好地段房租年年涨,客流只守着周边两三公里,技师闲的时候坐冷板凳,忙的时候接不过来,利润被成本一点点啃掉。其实不用硬熬,接入正规上门按摩平台,就是当下中小按摩门店最稳妥、最轻量的增收新机遇


中小门店的真实痛点

不是手艺不行,也不是没人需要按摩,是传统门店模式被三座大山压着:

· 固定成本太高:房租、水电、装修折旧,不管有没有客人,每天一睁眼就要花钱,利润先被成本吃掉一大半。

· 客流半径太窄:只能做附近居民、上班族的生意,不会做线上引流,老客留不住,新客进不来。

· 人力严重闲置:技师大多是 “靠天吃饭”,闲时人力浪费,忙时又接不住订单,老板干着急没办法。

很多老板想转型,又怕投钱、怕踩坑,其实上门按摩平台,就是给咱们量身定做的破局路。


为什么说上门平台是中小门店的破局关键?

核心就一句话:不增房租、不扩店面,用现有资源赚双倍的钱

· 打破地理限制,客源翻几倍:门店只能做周边,平台能覆盖全城。不管是小区住户、加班白领、出差旅客,都能通过平台下单,不用你再花钱打广告,订单主动找上门。

· 盘活闲置技师,人力不浪费:技师在店里没活时,接上门订单;店里忙起来,优先做店单。人均服务量上去了,技师收入高、更稳定,老板也不用白养人。

· 轻转型、低风险:不用重新装修、不用租新店、不用囤设备,只要对接正规平台,把现有服务标准化上线,当天就能开始接上门单。


中小老板落地,记住这 4 步就够了

不用懂复杂运营,跟着做就能稳起步:

· 只选正规合规平台一定要查平台的ICP 备案、EDI 经营许可证,这是合法经营的底线;同时确认平台有完整的技师审核、订单监管、安全保障机制,远离无资质、涉灰的野平台。

· 守住合规经营底线只做非医疗类保健按摩,技师必须持健康证、按摩师资格证上岗,不搞隐形消费、不碰违规服务,合规才能长久做。

· 把门店服务标准化把店里的手法、时长、卫生标准搬到上门服务,带齐一次性用品、做好入户礼仪,口碑好了,复购和转介绍自然来。

· 做好技师简单管理重点培训上门安全规范、服务礼仪,正规平台一般都有订单追踪、一键报警等保障,老板只管抓好服务质量就行。


靠谱平台推荐:江湖科技・技师点点

选平台最怕踩坑、怕不合规、怕不会用,这里给大家真心推荐江湖科技旗下的技师点点,它就是专门为中小按摩门店量身打造的上门服务系统,完全贴合咱们小老板的实际需求。

它的优势很实在:

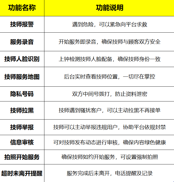
一是合规靠谱资质齐全,自带技师三证审核、订单全程追溯、一键报警、双向隐私号保护,从系统底层守住经营安全;

二是入驻简单基础版本低成本、快上线,不用懂技术、不用大改造,几天就能把上门业务跑起来;

三是好用省心智能派单、自动结算、技师管理、评价体系一应俱全,后台操作简单,老板不用天天盯也能管得明明白白;

四是有扶持平台有专属操作指导和售后支持,遇到问题有人帮,不用自己摸索走弯路。


对中小门店来说,不想折腾、不想冒风险,选技师点点就能稳稳把上门增收线做起来。


别被这 3 个误区吓住

不是放弃门店,是给门店加一条增收线

上门是补充,不是替代,门店依然是信任背书和服务基地。


不是违规生意,正规平台全是合规运营

合法的是保健上门服务,违规的是打着按摩名义的灰色项目,只要守底线,完全没问题。


不是重资产创业,是零成本升级

不用加盟费、不用大额投入,用现有店面、技师、手艺,就能多赚一份钱。


对中小按摩门店老板来说,上门按摩平台不是跟风凑热闹,而是顺势而为的生存与增收选择。不用再被房租绑住,不用再被客流限制,盘活手里的现有资源,低风险、稳增收,这才是最适合咱们普通人的创业机会。

踏踏实实做服务、规规矩矩做生意,搭上上门服务的风口,小门店也能做出大生意。